Мы используем cookie для наилучшего представления нашего сайта. Подробнее об этом в Политике конфиденциальности.
Ок
Каталог
Каталог Написать в WhatsApp
Мотоэкипировка

Генератор, масляный насос снегохода SNOWFOX T201 (Cronus, S2, Motoland, TaoTao, WELS, CMOTO)

Генератор, масляный насос снегохода SNOWFOX T201 (Cronus, S2, Motoland, TaoTao, WELS, CMOTO) в Краснодаре: актуальный каталог, цены, фото, описание. Купите генератор, масляный насос снегохода snowfox t201 (cronus, s2, motoland, taotao, wels, cmoto) в кредит – оформите заявку онлайн за 1 минуту!

Оригинальные запчасти

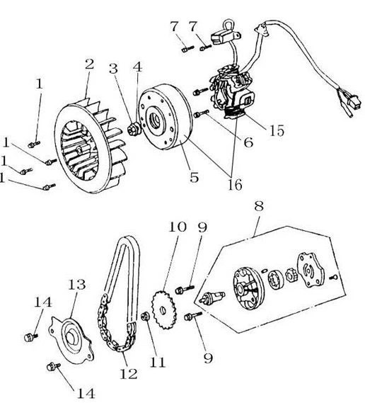
Артикул НАИМЕНОВАНИЕ Кол-во деталей в узле Примечание Наличие Цена Аналоги Фото
1 152QMI-178-000 Внтирлятор в сборе, COOLING

Под заказ

1

Под заказ

уточнить

Купить
2 152QMI-159-000 Болт, PLANGE M12×1.25 H=10

Под заказ

1

Под заказ

уточнить

Купить
3 152QMI-180-000 шайба 12-14HV

Под заказ

1

Под заказ

уточнить

Купить
4 152QMI-181-001 Маховик (полюс AC 6)

Под заказ

1

Под заказ

уточнить

показать аналоги Купить
5 152QMI-181-002 Маховик (полюс AC 8)

Под заказ

1

Под заказ

уточнить

показать аналоги Купить
6 152QMI-181-003 Маховик (полюс AC 11)

Под заказ

1

Под заказ

уточнить

показать аналоги Купить
7 152QMI-184-000 масляный насос в сборе

Под заказ

1

Под заказ

уточнить

показать аналоги Купить
8 152QMI-185-000 Болт M6X25

Под заказ

2

Под заказ

уточнить

Купить
9 152QMI-186-000 Шестерня, масляный насос

Под заказ

1

Под заказ

уточнить

показать аналоги Купить
10 152QMI-087-000 Гайка M6

Под заказ

1

Под заказ

уточнить

Купить
11 152QMI-188-000 Цепь, масляный насос

Под заказ

1

Под заказ

уточнить

Купить
12 152QMI-189-000 Крышка, Цепь

Под заказ

1

Под заказ

уточнить

Купить
13 152QMI-191-001 Статор в сборе (полюс AC 6)

Под заказ

1

Под заказ

уточнить

показать аналоги Купить
14 152QMI-191-002 Статор в сборе (полюс DC 8)

Под заказ

1

Под заказ

уточнить

показать аналоги Купить
15 152QMI-191-003 Статор в сборе (полюс AC 11)

Под заказ

1

Под заказ

уточнить

показать аналоги Купить
16 152QMI-192-001 Генератор в сборе(полюс AC 6)

Под заказ

1

Под заказ

уточнить

Купить
17 152QMI-192-002 Генератор в сборе (полюс DC 8)

Под заказ

1

Под заказ

уточнить

Купить
18 152QMI-192-003 Генератор в сборе(полюс AC 11)

Под заказ

1

Под заказ

уточнить

Купить

Нулевая цена не означает отсутствие товара. Оформите заказ, и менеджер сообщит вам цену и наличие товара, предварительно запросив их у поставщика

Главная Магазины
Корзина0
Профиль